14.0 House Unfit and Hoarding
Legislation
- Health Act 1911
- Local Government Act
Resources
Summary Information
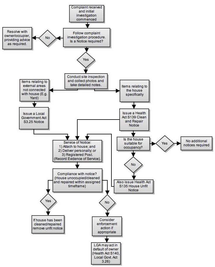
A number of complex issues are often involved with house unfit and hoarding complaints such as mental health concerns and safety of children and other family members involved. It may be important to involve a number of agencies and action taken will vary depending on a number of factors such as occupancy of the premises and cooperation of the owner/occupier. Unfit houses have the potential to cause a number of health concerns for both the neighbours and occupants by means including; presence of pests, inadequate power, water or wastewater provisions and unsafe, unclean or damaged premises.
Example Forms
- Health Act S135 House Unfit Notice
- Health Act S137 or S139 Clean and Repair Notice
- Local Government Act S3.25 Notice Template
Process Flow Charts
