33.0 Unauthorised Discharges

Legislation

  • Environmental Protection Act 1986
  • Environmental Protection (Unauthorised Discharges) Regulations 2004

Resources

Summary Information

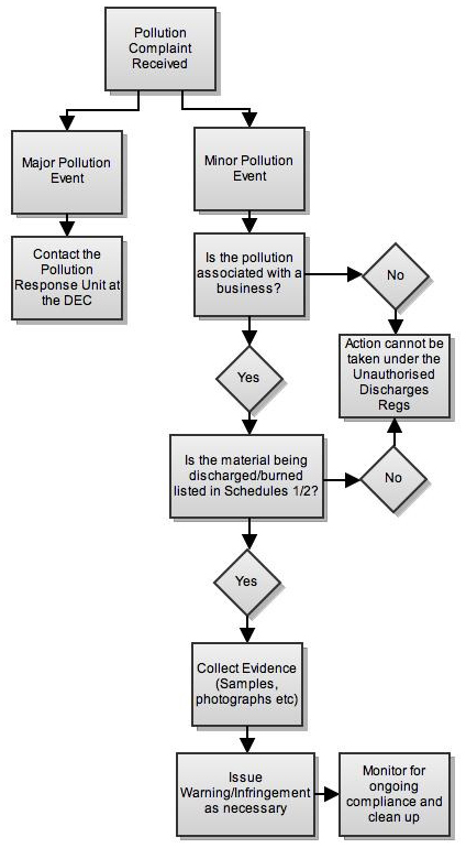
These Regulations provide an avenue to address minor pollution concerns such as burning of inappropriate materials or discharging prescribed materials into the environment. The Regulations are only applicable to businesses.

Example Forms

  • Infringement Template

Process Flow Chart